高血糖誘発MPC5ポドサイト機能障害に対するHuaiqihuang(フアイア)の有益な効果:ミトコンドリア機能不全および小胞体ストレスの抑制を通じて
- access_time
高血糖誘発MPC5ポドサイト機能障害に対するHuaiqihuang(フアイア)の有益な効果:ミトコンドリア機能不全および小胞体ストレスの抑制を通じて
論文情報
発行年: 2017年
掲載ジャーナル: Molecular Medicine Reports
DOI: 10.3892/mmr.2017.6753
試験対象(疾患): 糖尿病性腎症
試験対象動物: 該当なし(細胞研究)
概要
この研究では、Huaiqihuang(フアイア)が高血糖によって引き起こされるMPC5ポドサイトの機能障害に対する有益な効果を評価しました。Huaiqihuangはミトコンドリア機能不全と小胞体ストレスを抑制し、ポドサイトの健康を維持することが示され、糖尿病性腎症の治療における新たな治療法として有望です。
要約
①問題提起
高血糖によるMPC5ポドサイトの機能障害を解決する方法を検討。
②必要性
糖尿病性腎症は治療が難しく、効果的な治療法が求められている。
③方法
Huaiqihuang(フアイア)抽出物を用い、高血糖環境下でMPC5ポドサイトの機能を評価。
④結論
Huaiqihuangはミトコンドリア機能不全と小胞体ストレスを抑制し、機能障害を改善。
⑤便益
糖尿病性腎症の進行を遅らせる新しい治療法として有望。
解説
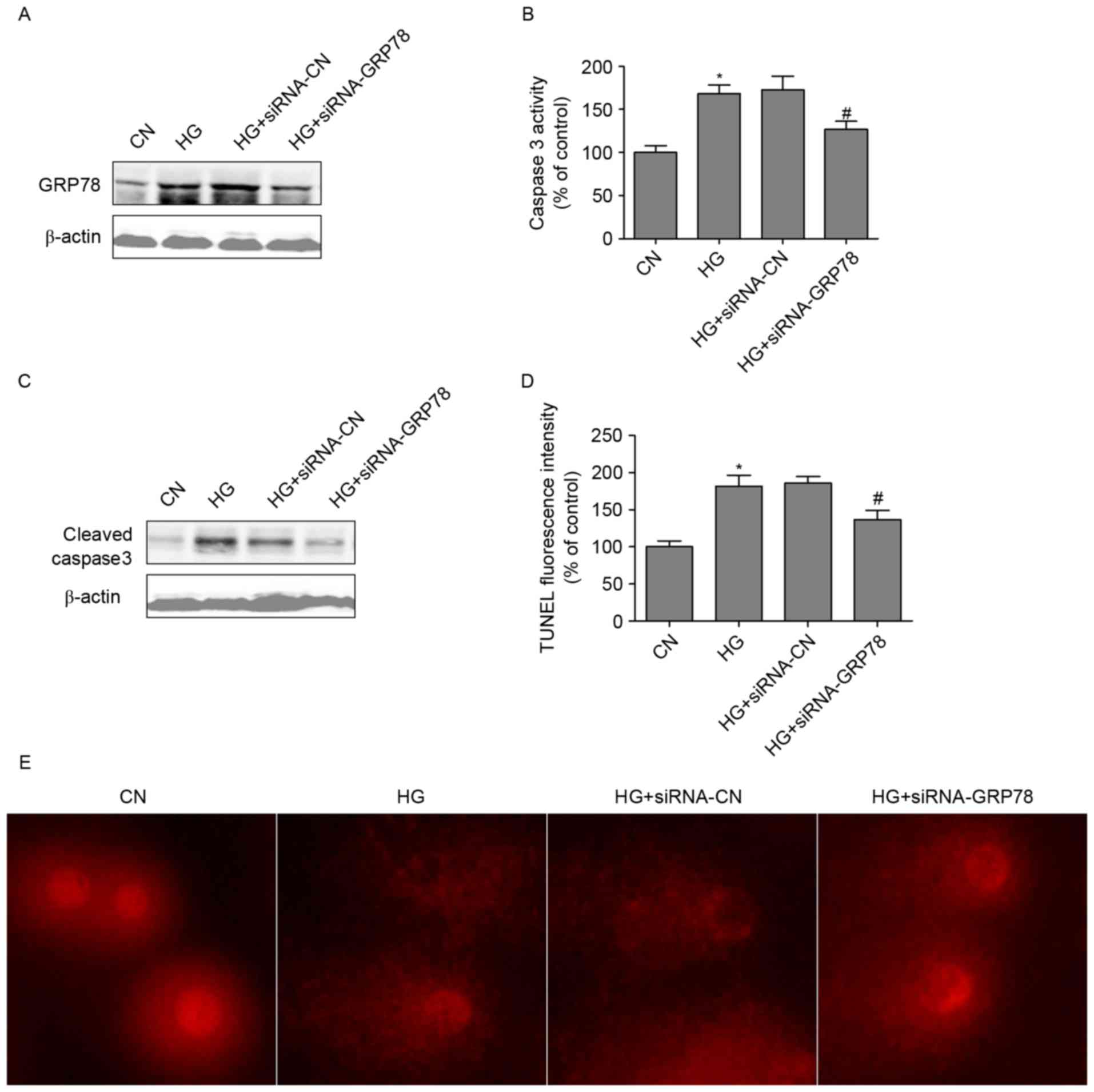
この研究では、Huaiqihuang(フアイア)が高血糖環境でのMPC5ポドサイトの機能障害を改善するメカニズムを探求しました。糖尿病性腎症は、高血糖による腎臓のポドサイト障害が進行する病気であり、治療が難しいとされています。研究の結果、Huaiqihuangがミトコンドリアの機能不全と小胞体ストレスを抑制し、ポドサイトの健康を保つ効果があることが確認されました。この結果は、糖尿病性腎症の進行を遅らせる新しい治療法として、Huaiqihuang抽出物の利用が有望であることを示唆しています。Huaiqihuang抽出物は副作用が少なく、補完的な治療法として期待されています。特に糖尿病患者にとって、腎機能の保護と病気の進行を遅らせる効果があることは重要です。
関連する試験画像
Figure 1
Figure 2
Figure 3
Figure 4
参照論文リンク
PubMed(要約)
Europe PMC(要約)
Spandidos(全文)
(こちらはOpen Accessのため、元文献が上記リンクより閲覧可能です)
※正確な論文の解釈をするためにも原文を読むことをお勧めいたします。
